受bat365中文官方网站的委托,湖南博进招标代理有限公司代理机构对 2017年中央财政支持地方高校共建项目第一批采购项目进行公开招标,经评标委员会评审,采购人确认,现将中标信息公告如下:
一、采购项目信息
项目名称:2017年中央财政支持地方高校共建项目第一批
政府采购计划编号:湘财采计[2018]006800号
采购项目编号:301220180802525
采购方式:公开招标
采购项目用途、技术要求、内容与数量:

二、开标定标日期
1、招标公告日期:2018年8月2日
2、投标截止日期:2018年8月27日
3、开标日期:2018年8月27日
4、评审小组名单:罗清、谢立、何小东、鄢喜爱、包本刚。
5、监标人:林乔军
三、供应商投标情况
包1:

包2:废标原因:本包无投标人参与,故予以废标处理。
包3:废标原因:本包无投标人参与,故予以废标处理。
包4:

包5:

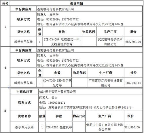
四、中标供应商供货明细

五、投诉与质疑
投标供应商如对此公告有异议的,请于此公告发布之日起七个工作日内,以书面形式向采购人或采购代理机构提出质疑。
采购人:bat365中文官方网站
地址:永州市
联系人:陈方 电话:0746-6383316
代理机构:湖南博进招标代理有限公司
地址:长沙市晚报大道湘诚时速风标501室/晚报大酒店旁
联系人:王明秋、刘亚琴(财务) 邮编:410001
电话:0731-84284413、84284403(财务) 传真:0731-84284423
本公告期限为1个工作日