bat365中文官方网站易班学生工作站第二届学生干部成员名单公示

时间:2019-06-26 浏览量:

bat365中文官方网站易班学生工作站第二届学生干部成员

名单公示

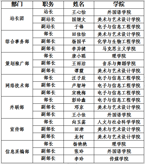
为进一步加强“易班”大学生网络互动社区建设,充分发挥易班学生工作站在bat365中文官方网站易班平台运营工作中的积极作用,经学生自愿报名、严格面试和组织考核,拟聘任王心怡等21名学生为校易班学生工作站学生干部,任期一年,试用期三个月。现将拟聘名单(具体名单见附件1)在全校范围内进行公示,公示时间6月27日至6月29日。

如对以上结果有异议者,可于公示期内以书面材料并署真实姓名报校易班发展中心(行政楼110室),联系人:奉老师,联系电话:0746-6382906。

附件1:bat365中文官方网站易班学生工作站第二届学生干部成员拟聘名单

bat365中文官方网站学生工作部(处)

bat365中文官方网站易班发展中心

2019年6月26日

通讯地址:湖南永州零陵区杨梓塘路130号  电话:0746-6382589 E-Mail:xsc@huse.edu.cn  Copyright©2012-2013 bat365中文官方网站学生工作部 All Rights Reserved.