亲爱的同学们:
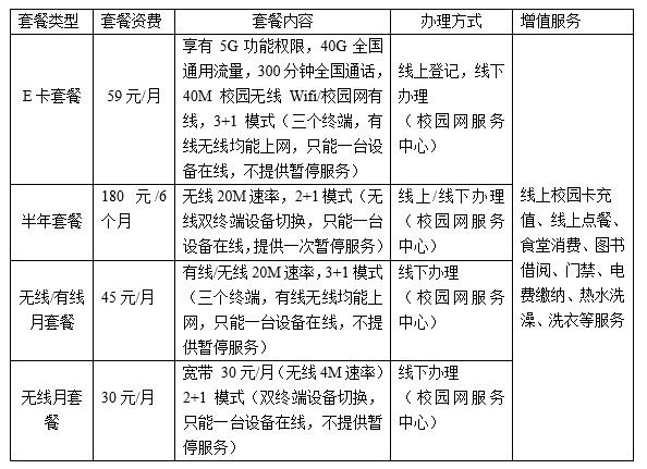
感谢同学们关注校园网情况,校园网提质工作基本完成。暑假期间,在硬件方面bat365官网校园网完成了主干道近30个无线AP的增补,进一步加强了无线网络信号强度及覆盖范围,学生宿舍无线AP由原AP120更换成AP180即100M设备升级到1000M设备;在软件方面与合作运营商洽谈为提升bat365官网校园网用户体感,按学生用户带宽峰值的1.4倍提供所需出口带宽以满足实际需求。改造后新学期开学校园网套餐经卡务中心报备,学校信息中心审核后,具体如下:

根据上述套餐情况,bat365官网校园网套餐种类较多,可供学生选择。其中,智慧校园e卡(59元/月)资费在原来的基础上没有变化,但网速从原来的20M提升到40M,享受智校乐增值服务(线上校园卡充值、线上点餐、食堂消费、图书借阅、门禁、电费缴纳、热水洗澡、洗衣等服务);180元/6个月套餐比原来的200元/学期套餐资费优惠,新增暂停服务,即根据学期实际情况可以暂停一次,且新增智校乐增值服务;45元/月套餐、30元/月套餐资费不变,新增智校乐增值服务;且待校园网提质网络进一步优化后,拟对所有套餐的网速在原来的基础上再进一步提升。新学期老生办理智慧校园e卡自由续费(没有要求预存300元话费),因其为融合套餐,享受了运营商提供的手机卡资费、流量等优惠,此套餐不能暂停,且省内其他高校同样套餐也不提供暂停服务。因目前现有设备及技术无法监测学生网络共用的问题,所以目前套餐均只允许单终端在线,且省内其他高校校园网套餐基本采取单终端在线,如确有学生用户对双终端在线有实际需求,待技术成熟后考虑推出此套餐。因智校乐APP技术上目前仅支持一种套餐模板上线,所以目前仅180元/6个月套餐支持线上/线下均可办理,智慧校园e卡(59元/月)线上登记,线下办理,其他套餐均线下办理,待功能开发测试成熟后考虑套餐上线,以方便学生办理。同学们在办理和使用校园网时,如有疑问请大家电话咨询信息与网络中心电话:0746-6383363(校园网报修监督)或校园网卡务中心电话:13574614311。
特此告知,请大家相互转告!